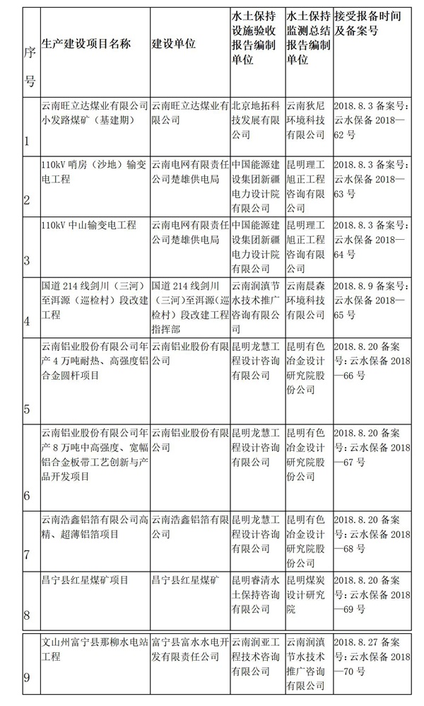
根据《水利部关于加强事中事后监管规范生产建设项目水土保持设施自主验收的通知》(水保〔2017〕365号)、《云南省水利厅转发水利部关于加强事中事后监管规范生产建设项目水土保持设施自主验收文件的通知》(云水保〔2017〕97号)的有关规定,2018年8月份我厅接受了9个生产建设项目水土保持设施自主验收报备,现将有关情况予以公告。
联系电话:0871—63619744(传真)
通讯地址:昆明市五华山云南省水利厅
邮 编:650021
云南省水利厅2018年8月份生产建设项目
水土保持设施自主验收报备项目
