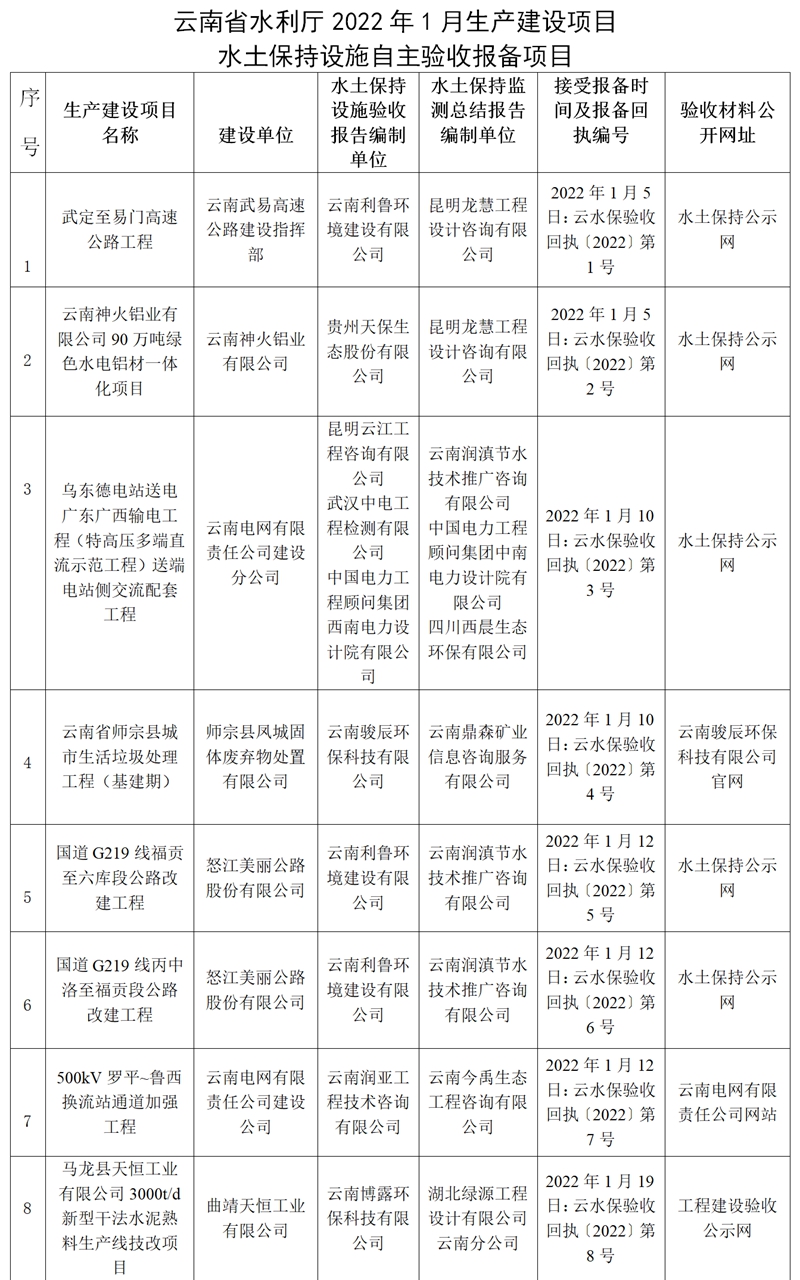
根据《水利部关于加强事中事后监管规范生产建设项目水土保持设施自主验收的通知》(水保〔2017〕365号)、《水利部办公厅关于印发生产建设项目水土保持监督管理办法的通知》(办水保〔2019〕172号)、《云南省水利厅转发水利部关于加强事中事后监管规范生产建设项目水土保持设施自主验收文件的通知》(云水保〔2017〕97号)的有关规定,2022年1月省水利厅接受了12个生产建设项目水土保持设施自主验收报备,现将有关情况予以公示。
联系电话:0871-63619744(传真)
通讯地址:昆明市华山南路78号
邮 编:650021

