一、项目编号:YDCFF20250459
二、项目名称:2025年度省级受理的洪水影响评价报告技术审查
三、成交信息
供应商名称:云南润亚工程技术咨询有限公司
供应商地址:云南省昆明高新区海源北路999号海源高新天地商业广场2栋1单元1604号
成交金额:360000.00元(大写:人民币叁拾陆万元整)
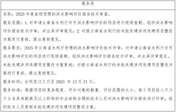
四、主要标的信息

五、评审专家名单:安萍(磋商小组组长)、张航、连富(采购人代表)。
六、代理服务收费标准及金额:
1.以本项目成交价为计费基数,参照原国家计委《关于印发〈招标代理服务收费管理暂行办法〉的通知》(计价格〔2002〕1980号)中服务类收费标准下浮30%计算后由成交人向云南元大工程咨询有限责任公司交纳。
2.金额:3780.00元。
七、公告期限
自本公告发布之日起1个工作日。
八、其他补充事宜
1.是否为中小企业:是
2.中标供应商的评审总得分:
云南润亚工程技术咨询有限公司,评审总得分:88.00分。
九、凡对本次公告内容提出询问,请按以下方式联系。
1.采购人信息
名称:云南省水利厅
地址:云南省昆明市华山南路78号光复楼
联系方式:0871-63602424
2.采购代理机构信息
名称:云南元大工程咨询有限责任公司
地址:云南省昆明市盘龙区联盟路与万宏路交汇处万宏嘉园沣苑(地块三)B座15层(奥斯迪商务中心B座15楼)
联系方式:段秋祺、赵金苏、沈少餘、张嘉铭、蔡慈进、曾智华 0871-63331741转7506
3.项目联系方式
项目联系人:连富(采购人);段秋祺、赵金苏、沈少餘、张嘉铭、蔡慈进、曾智华(采购代理)
电话:0871-63331741转7506