一、项目编号:YNZC2026-C3-00561-YNHY-0003
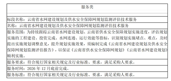
二、项目名称:云南省水网建设规划及供水安全保障网规划监测评估技术服务
三、成交信息
标段名称:云南省水网建设规划及供水安全保障网规划监测评估技术服务
供应商名称:云南省水利水电勘测设计研究院
供应商地址:云南省昆明市青年路376号
成交金额:49万元
评标方式:综合评分法
评审总得分:90.28
评审报价:49万元
四、主要标的信息

五、评审专家(单一来源采购人员)名单:
韩秀茹,金钰,杨佳晨(第1包采购人代表)
六、代理服务收费标准及金额:
收费标准:以成交单位的成交价为计算基数,参考《云南省建设工程招标代理服务收费参考意见》(云建招协〔2024〕58号)规定下浮11%收取,由成交供应商在领取成交通知书时向采购代理机构一次性支付。
金额:0.623万元
七、公告期限
自本公告发布之日起1个工作日。
八、其他补充事宜
无
九、凡对本次公告内容提出询问,请按以下方式联系。
1.采购人信息
名称:云南省水利厅
地址:云南省昆明市华山南路78号
联系人及联系方式:杨老师 0871-63626354
2.采购代理机构信息
名称:云南红源招标咨询有限责任公司
地址:昆明市西山区西福路经纬花苑小区11栋一层
联系方式:0871-68352918
3.项目联系方式
项目联系人:周世雄
电话:0871-68352918