一、项目编号:YDCSF20260418
二、项目名称:宣传服务
三、成交信息
供应商名称:云南水润融媒体发展有限公司
供应商地址:云南省昆明市五华区青年路374号
成交金额:¥1199800.00(大写:人民币壹佰壹拾玖万玖仟捌佰元整)
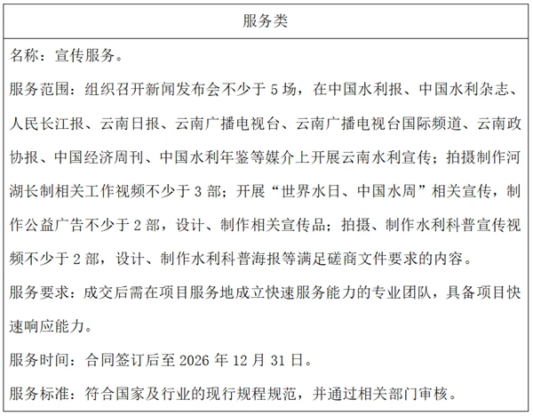
四、主要标的信息

五、评审专家名单:申毅(磋商小组组长)、刘丹、李瑞平(采购人代表)
六、代理服务收费标准及金额
1.以本项目成交价为计费基数,按服务类收费标准计算下浮30%,由成交人向云南元大工程咨询有限责任公司缴纳。
2.金额:11618.00元
七、公告期限
自本公告发布之日起1个工作日。
八、其他补充事宜
1.是否为中小企业:是
2.成交供应商的评审总得分:云南水润融媒体发展有限公司,评审总得分:92.66分。
九、凡对本次公告内容提出询问,请按以下方式联系。
1.采购人信息
名称:云南省水利厅;
地址:云南省昆明市华山南路78号;
联系方式:0871-68392281。
2.采购代理机构信息
名称:云南元大工程咨询有限责任公司;
地址:云南省昆明市盘龙区联盟路与万宏路交汇处万宏嘉园沣苑(地块三)B座15层(奥斯迪商务中心B座15楼);
联系方式:段秋祺、沈少餘、张嘉铭、熊媛 0871-63331741转7506。
3.联系方式
采购联系人:李老师;采购代理联系人:段秋祺、沈少餘、张嘉铭、熊媛,电话:0871-63331741转7506。