政策文件
行政规范性文件
其他文件
文件查询
政府信息
公开指南
政府信息
公开制度
法定主动
公开内容
·
组织机构
·
规划信息
·
统计信息
水资源公报
水土保持公报
·
行政许可
行政许可内容
办理指南
·
处罚/强制
处罚/强制内容
办理指南
·
预算/决算
·
收费项目
收费项目内容
收费项目依据
·
政府采购
·
重大项目
·
重大民生信息
·
招考录用
·
稳岗就业
·
重大决策预公开
·
重大决策听证事项
·
重大会议
·
其他法定信息
·
审计公示
政府信息
公开年报
·
2024年
·
2023年
·
2022年
·
2021年
·
2020年
·
2019年
·
2018年
·
2017年
·
2016年
·
2015年
·
2014年
·
2013年
·
2012年
·
2011年
·
2010年
·
2009年
·
2008年
政策解读
新闻发布会
建议提案
法律法规
双公示
重点领域
信息公开
·
河湖长制
·
重大水利建设项目
批准和实施
·
水利工程建设项目
招投标
·
质量安全监督
·
水利建设市场
·
防汛抗旱
·
山洪灾害气象预警
依申请公开
权责清单
政府网站
年度报表
·
2024年
·
2023年
·
2022年
·
2021年
·
2020年
·
2019年
·
2018年
·
2017年
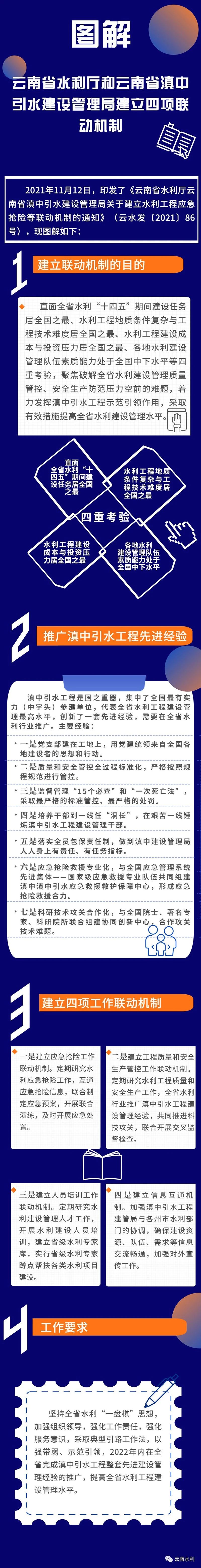
《云南省水利厅 云南省滇中引水工程建设管理局关于建立水利工程应急抢险等工作联动机制的通知》图解
发布时间:2021-11-24 15:14 浏览次数:
次
相关文件:
云南省水利厅 云南省滇中引水工程建设管理局关于建立水利工程应急抢险等工作联动机制的通知
省政府相关网站
云南省人民政府门户网站
云南省林业和草原局
全国有关水利网站
中华人民共和国水利部
珠江水利网
水电知识网
中国水利学会
中国水利企业网
省市有关水利网站
北京市水务局
河北省水利厅
山西省水利厅
辽宁省水利厅
吉林省水利厅
上海市水务局(上海市海洋局)
重庆市水利局
江苏省水利厅
浙江省水利厅
安徽省水利厅
山东省水利厅
福建省水利厅
河南省水利厅
湖北省水利厅
湖南省水利厅
广西壮族自治区水利厅网站
内蒙古自治区水利厅
海南省水务厅
贵州省水利厅
西藏自治区水利厅
陕西省水利厅
甘肃省水利厅
宁夏回族自治区水利厅
青海省水利厅
新疆维吾尔自治区水利厅
云南有关水利网站
云南省水文水资源局
云南省水利工程行业协会
云南省水权交易大厅