中电(昆明)新能源发电有限公司:
你单位于2022年7月28日向本机关提出昆明市寻甸县马桑井风电项目(项目代码:2202-530000-04-01-667474)水土保持方案审批申请,本机关于2022年8月3日依法受理。本机关委托中介机构对该方案进行了技术审查,审查时间不计算在行政许可期限内。经审查,该水土保持方案符合法定条件、标准,根据《中华人民共和国行政许可法》第三十八条第一款、《中华人民共和国水土保持法》第二十五条第一款的规定,本机关决定准予你单位昆明市寻甸县马桑井风电项目水土保持方案审批的行政许可。
本机关按有关规定向你单位送达行政许可决定书和《云南省水利厅关于昆明市寻甸县马桑井风电项目水土保持方案的审批意见》。
联系人及电话:王伟 0871-63602525
云南省水利厅关于昆明市寻甸县马桑井风电项目水土保持方案的审批意见
你单位关于昆明市寻甸县马桑井风电项目水土保持方案审批的申请收悉。经研究,审批意见如下:
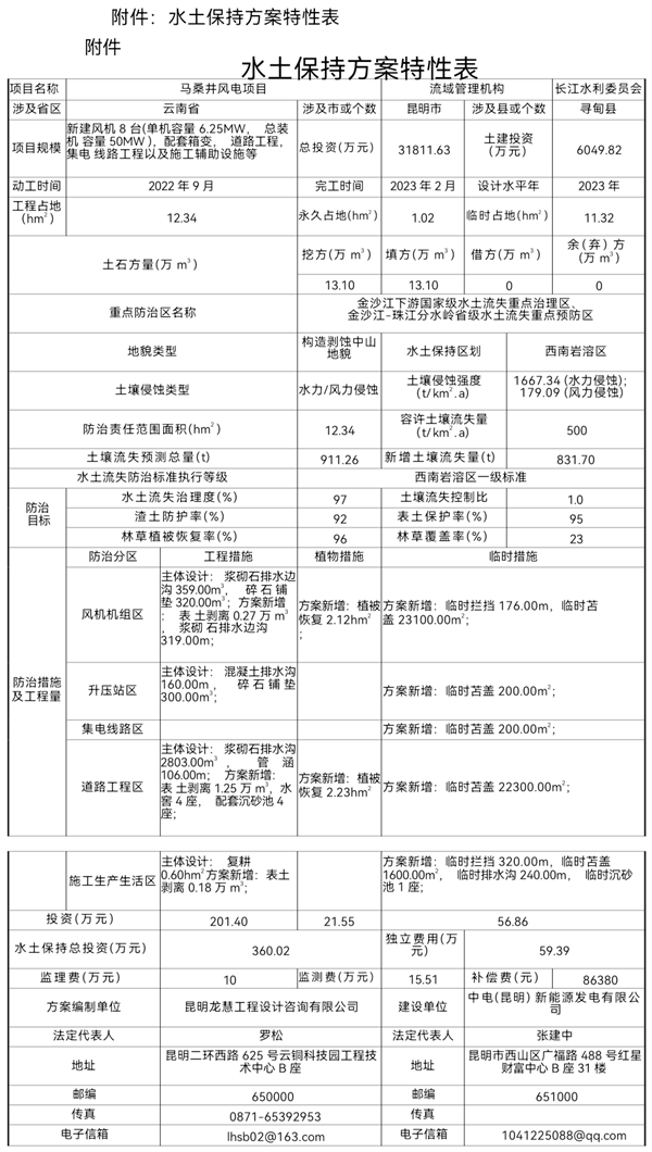
一、昆明市寻甸县马桑井风电项目位于寻甸县甸沙乡苏撒坡村东部。工程建设规模为50兆瓦,安装8台单机容量为6.25兆瓦的风电机组,改扩建110千伏升压站1座,集电线路24.85千米(直埋线路),场内道路7.10千米(新建2.54千米,改扩建4.56千米),其他场内道路利用森林防火通道项目及农村道路改扩建项目。
项目总占地面积12.34公顷,其中永久占地1.02公顷,临时占地11.32公顷;土石方挖填总量26.20万立方米,其中挖方13.10万立方米,填方13.10万立方米,土石方挖填平衡,不产生弃渣。总工期6个月,即2022年9月—2023年2月。
项目区涉及国家级水土流失重点治理区和省级水土流失重点治理区。根据《生产建设项目水土流失防治标准》(GB/T50434-2018)的规定,确定本项目水土流失防治标准等级执行西南岩溶区一级标准。
二、水土保持方案的编制基本符合水土保持有关法律法规和《生产建设项目水土保持技术标准》(GB50433—2018)、《生产建设项目水土流失防治标准》(GB/T50434—2018)等技术标准的要求。
三、基本同意水土流失防治责任范围面积为12.34公顷。
四、基本同意水土流失预测内容和方法,经预测,本项目建设可能造成新增水土流失总量831.70吨。
五、基本同意水土保持防治措施体系和总体布局,主要防治措施为工程措施、植物措施及临时措施。
六、基本同意水土保持监测的内容、方法、时段、频次及监测点的布设。
七、基本同意水土保持投资估算编制依据、方法和成果。建设单位需要缴纳水土保持补偿费为86380元(征收面积12.34公顷,征收标准为0.7元/平方米)。
八、基本同意水土保持方案拟定的防治目标。防治目标值为水土流失治理度97%,土壤流失控制比1.0,渣土防护率92%,表土保护率95%,林草植被恢复率96%,林草覆盖率23%。
九、基本同意水土保持措施施工组织和进度安排。
十、建设单位在工程建设中应重点做好以下工作:
(一)按照批复的水土保持方案,做好水土保持初步设计、施工图设计等后续设计,加强施工组织和管理工作,切实落实水土保持“三同时”制度。
(二)严格按照该水土保持方案落实各项水土保持措施。各类施工活动要严格限定在用地范围内,严禁随意占压、扰动和破坏地表植被。做好表土的剥离和综合利用。根据水土保持方案要求合理安排施工时序和水土保持措施实施进度,做好临时防护措施,严格控制施工期间可能造成的水土流失。
(三)项目建设责任主体发生变更的,应向省水利厅报备。
(四)在项目开工前,应当自行或者委托有关机构开展水土保持监测,并及时向各级水行政主管部门提交监测季度报告、年度报告及总结报告。
(五)落实并做好水土保持监理工作,确保水土保持工程建设质量和进度。
(六)在项目开工前,依法缴纳建设期的水土保持补偿费。
(七)本项目的地点、规模如发生重大变化,应当补充或者修改水土保持方案,报省水利厅批准。水土保持方案实施过程中,水土保持措施需要作出重大变更的,应当经省水利厅批准。在水土保持方案确定的弃渣场外新设弃渣场的,生产建设单位可在征得所在地县级水行政主管部门同意后先行使用,同步做好防护措施,保证不产生水土流失危害,并及时向省水利厅申请办理变更审批手续。
十一、本项目在竣工验收或投产使用前应通过水土保持设施自主验收,并向省水利厅报备。自主验收应当根据水土保持法律法规、标准规范、水土保持方案及审批意见、水土保持后续设计等进行,严格执行水土保持设施验收标准和条件;水土保持设施未经验收或者验收不合格,本项目不得投产使用。
十二、建设单位要主动接受当地水行政主管部门的监督检查。请昆明市水务局、寻甸回族彝族自治县水务局加大检查指导力度,督促建设单位认真落实“三同时”制度,切实做好水土保持工作。
附件:水土保持方案特性表
