一、项目编号:YNZC2025-C3-00813-YNYC-0003
二、项目名称:云南省水利厅水利安全生产技术辅助项目
三、成交信息
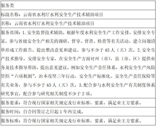
标段名称:云南省水利厅水利安全生产技术辅助项目
供应商名称:云南省水利水电勘测设计研究院
供应商地址:云南省昆明市青年路376号
成交金额(万元):29.20
评标方式:综合评分法
评审总得分:77.88
四、主要标的信息

五、评审专家(单一来源采购人员)名单:
魏丽群,介一博(第1包采购人代表),吕亚娟
六、代理服务收费标准及金额:
收费标准:1.以成交单位的成交价为计算基数,参照《云南省建设工程招标代理服务收费参考意见》(云建招协〔2024〕58号)规定下浮35%收取,由成交供应商在领取成交通知书时向采购代理机构一次性支付。
2.金额:0.2847万元
七、公告期限
自本公告发布之日起1个工作日。
八、其他补充事宜
无。
九、凡对本次公告内容提出询问,请按以下方式联系。
1.采购人信息
名称:云南省水利厅
地址:昆明市华山南路78号云南省水利厅
联系方式:0871-63610862
2.采购代理机构信息
名称:云南禹川建设工程管理咨询有限公司
地址:昆明市穿金路云润天阳1栋18楼
联系方式:0871-65111362/65190570
3.项目联系方式
项目联系人:陈鸣、张必赞、王兴丽、李艳、杨本发
电话:0871-65111362/65190570