一、招标编号:YDCFF20250531
二、政府采购计划编号:4530000JH202506814
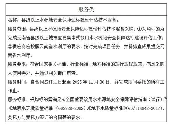
三、项目名称:县级以上水源地安全保障达标建设评估技术服务
四、中标信息
供应商名称:云南省水利水电勘测设计研究院
供应商地址:云南省昆明市青年路376号
中标金额:196000.00元(大写:人民币壹拾玖万陆仟元整)
五、主要标的信息

六、评审专家名单:王一竹(评标组长)、段满、孙涛、贾振国、邓博(采购人代表)。
七、代理服务收费标准及金额:以本项目中标金额为计费基数,代理服务费费率1.05%,由中标人向云南元大工程咨询有限责任公司交纳。金额:2058.00元。
八、公告期限
自本公告发布之日起1个工作日。
九、其他补充事宜
1.是否为中小企业:否
2.中标供应商的评审总得分:
云南省水利水电勘测设计研究院,评审总得分:76.09分。
十、凡对本次公告内容提出询问,请按以下方式联系。
1.采购人信息
名称:云南省水利厅
地址:云南省昆明市华山南路78号光复楼
联系方式:张老师 0871-63602405
2.采购代理机构信息
名称:云南元大工程咨询有限责任公司
地址:云南省昆明市盘龙区联盟路与万宏路交汇处万宏嘉园沣苑(地块三)B座15层(奥斯迪商务中心B座15层)
联系方式:段老师、赵老师、张老师、蔡老师、曾老师
3.项目联系方式
项目联系人:张老师(采购人);段老师、赵老师、张老师、蔡老师、曾老师(采购代理)
电话:0871-63331741转7506